两天吃出免疫力,流感最怕的3种天然蔬菜! (图)

换季时节,把天然蔬菜端上餐桌,是对家人最好的呵护。 (图片来源: 网络免费图片)
每到换季时节,流感高发,很多家庭都在寻找既安全又有效的防护办法。除了疫苗和勤洗手,饮食调理同样是抵御病毒的关键。研究表明,某些蔬菜富含天然的抗病毒、抗炎成分,能够提升免疫力、抑制细菌繁殖。下面就为大家推荐 “ 流感最怕的3种菜 ”,只要每两天吃一次,就能帮助全家降低感冒风险。
一、大蒜(Allium sativum)
1、核心功效
(1)天然抗菌、抗病毒:大蒜中的大蒜素(Allicin)在破碎后会迅速释放,能够抑制流感病毒的复制。
(2)提升免疫细胞活性:促进巨噬细胞、NK细胞的功能,让身体更快清除入侵病原。
(3)抗炎作用:降低呼吸道黏膜的炎症反应,减轻咳嗽、喉咙痛等症状。
2、食用建议
(1)每日摄入量:生吃1 – 2瓣,或加入菜肴中烹调。
(2)最佳搭配:蒜蓉西兰花、蒜香鸡胸、蒜泥拌黄瓜。
(3)注意:空腹食用可增强吸收,但胃酸过多者可先用温水冲淡后再食。
二、生姜(Zingiber officinale)
1、核心功效
(1)抗病毒活性:姜黄酚(Gingerol)和姜烯酚(Shogaol)对流感病毒有直接抑制作用。
(2)温热驱寒:帮助体内血液循环,提升局部温度,阻止病毒在寒冷环境中繁殖。
(3)祛痰止咳:舒缓呼吸道黏膜,减轻咳嗽、鼻塞。
2、食用建议
(1)每日摄入量:约10 – 15克(约2 – 3片新鲜姜),可切丝、切片或榨汁。
(2)最佳搭配:姜茶(热水 + 姜片 + 蜂蜜)、姜葱炒鸡蛋、姜味蔬菜汤。
(3)注意:胃热体质者不宜空腹大量食用,可与红枣、枸杞同炖。
三、西兰花(Brassica oleracea var.italica)
1、核心功效
(1)富含硫代葡萄糖苷:在体内转化为异硫氰酸酯,具有强效的抗病毒、抗菌作用。
(2)高维生素C与类胡萝卜素:帮助免疫系统产生更多的抗体。
(3)膳食纤维:促进肠道健康,间接提升免疫力。
2、食用建议
(1)每日摄入量:约150 – 200克(约半颗中等大小的西兰花)。
(2)最佳烹调:蒸至微熟(保留翠绿),配少量橄榄油或蒜蓉;或做成西兰花奶油汤。
(3)注意:避免长时间高温油炸,以免破坏其中的抗氧化成分。
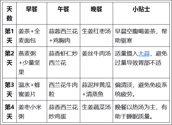
四、如何安排 “ 每2天一次 ” 食谱

小技巧:
1、蔬菜尽量蒸、快炒或短时间炖煮,避免长时间高温破坏活性成分。
2、调味以清淡为主,少盐、少酱油,避免给免疫系统增加负担。
3、4天为一个循环,可根据家庭口味灵活调整主食和蛋白来源。
结语
流感季节,除了疫苗和个人卫生,饮食调理是最自然、最持久的防线。大蒜、生姜和西兰花这三种 “ 流感克星 ” 蔬菜,凭借其强大的抗病毒、抗炎、提升免疫的功效,配合每两天一次的规律摄入,能够帮助全家在寒冷季节保持健康、少感冒。快把它们加入每日餐单,让全家一起 “ 吃出免疫力 ”,迎接每一个活力满满的好日子吧!
作者声明:本文仅供参考,若有特殊健康状况,请咨询专业医生或营养师。




